-

精密测量院超灵敏磁共振组利用F-19 MRI双模态探针实现肺癌中硝基还原酶的精准活体成像

         近日,精密测量院周欣研究团队设计构建了一种双模态分子探针氟化硝基Cy7,实现了活体肺癌中硝基还原酶的19F 磁共振和近红外荧光精准成像。相关研究成果发表在《德国应用化学》(Angew. Chem. Int. Ed.)上,并被遴选为本期的VIP(Very Important Paper)。

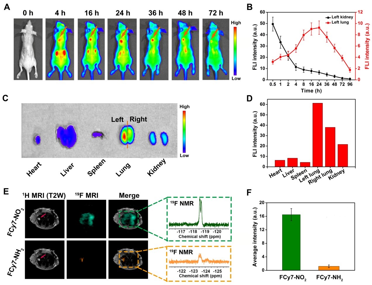
         硝基还原酶(NTR)是一种重要的生物标志物,广泛用于评价肿瘤缺氧程度。虽然已经有一些光学成像方法用于硝基还原酶的活体成像,然而组织穿透深度及定量浓度较低等缺点限制其在临床诊断中的广泛应用。19F MRI可直接检测19F原子核信号,且活体成像中无背景信号干扰,信号强度与外源性探针的浓度成正比,有潜力成为传统1H MRI在临床应用中的互补新技术。在该体系中,FCy7-NO2不仅可以作为一种快速响应的近红外荧光增强探针用于监测肺癌中的硝基还原酶,并且利用该分子的19F MRI化学位移敏感特性,可选择性地针对深层次肺癌中的硝基还原酶进行活体成像。

探针可在较宽浓度范围内灵敏地检测活体肺癌中的硝基还原酶的变化

FCy7-NO2可通过近红外荧光和19F MR化学位移成像识别精准原位肺癌

Very Important Paper

       本工作提出的利用19F磁共振/荧光双模态成像技术用于肿瘤中硝基还原酶的精准成像及定量分析方法可为肿瘤标记物的精确诊断提供一种重要工具。同时,根据硝基还原酶的含量可用于区分正常和缺氧肿瘤组织,定量评估缺氧程度,有望为生物医学领域提供新方法和新技术。  

   文章的第一作者是精密测量院超灵敏磁共振组研究员陈世桢和博士生肖龙,通讯作者是研究员周欣。

   该工作得到了国家科技部、国家自然科学基金委和中国科学院的资助。

   论文链接:https://onlinelibrary.wiley.com/doi/10.1002/anie.202213495